김길중
(Gil-Jung Kim)
1iD
이순명
(Soon-Myung Lee)
†iD
-
(Electrical Engineering Major & Dept. of Energy Grid, Sangmyung University, Republic
of Korea.)
Copyright © The Korea Institute for Structural Maintenance and Inspection
Key words
DC EVSE(DC Electric Vehicle Supply Equipment), EV Charging, International Standards, IEC 61851-23
1. 서 론
전 세계는 기후변화 위기에 대응하기 위해 탄소 중립을 목표로 친환경 자동차인 전기차 보급 확산 정책을 펼치고 있다. 그림 1은 전 세계 전기차 판매량과 전년 대비 성장률을 보여주며, 연간 전기차 판매량은 매해 증가하는 추세이다[1]. 하지만, 최근 4개년의 전년 대비 성장률을 보면 2021년 109.1%를 기점으로 감소 추세를 보이며 2024년 26.1%로 낮아졌다. 이러한
현상은 전기차 산업이 캐즘(Chasm) 단계에 진입하여 성장세가 둔화한 것으로 해석될 수 있다.
그림 1. 연도별 전 세계 전기차 판매량 (SNE Research)
Fig. 1. Annual Global EV Sales (SNE Research)
미국의 시장조사업체인 JD Power는 2024년에 소비자가 전기차 구매를 고려하지 않는 이유에 대해 설문조사를 진행하였고 그 결과는 그림 2와 같다[2]. 설문의 결과를 유사성에 따라 전기차 충전 인프라, 전기차, 기타와 관련된 요인으로 분류한 결과, 전기차 충전 인프라와 관련된 요인은 충전소 가용성
부족(52%), 충전에 걸리는 시간(45%), 가정 또는 직장에서 충전 불가능(37%)으로 10개 요인 중 3개를 차지하였다. 특히, 충전소 가용성
부족 문제는 가장 높은 응답률을 보여 전기차 보급 확산의 주요 장애 요소임을 확인할 수 있다.
그림 2. EV 비구매 요인 설문조사 결과 (JD Power)
Fig. 2. Survey results on Factors Preventing EV Purchase (JD Power)
전기차 충전 인프라의 보급 현황을 보면, 그림 3과 같이 충전 소켓의 수를 의미하는 충전 지점의 누적 설치 수가 매년 증가하는 것을 볼 수 있다. 하지만, 2023년 기준 전 세계 전기차 충전 지점의
비율을 보면 가정용과 비 공용 충전 지점을 제외한 공공 충전 지점은 9.7%에 불과하다. 이 중 완속 충전은 6.2%, 급속 충전은 3.5%로 대중이
접근할 수 있는 공공 급속 충전기는 전체 충전 지점 설치 수 대비 부족한 수준임을 볼 수 있다[3].
그림 3. 연도별 전 세계 충전기 누적 수 변화 (IEA)
Fig. 3. Annual Change in the Cumulative Number of Global EV Charging Points (IEA)
전기차 충전 인프라의 충전기는 충전 속도에 따라 완속 충전기와 급속 충전기로 구분되며 비교 내용은 표 1과 같다. 완속 충전기는 7~11kW 충전 용량으로 AC 전력을 공급하는 방식이며, 급속 충전기는 50~400kW 충전 용량의 DC 전력을 공급하는
방식이다. 70kWh의 배터리 용량을 가진 차량을 충전하는 경우 급속 충전의 경우 약 8분에서 1시간 이내에 일정 수준의 충전이 가능하지만, 완속
충전 시에는 약 5시간에서 8시간이 소요되어 두 방식 간 충전 속도에 차이를 보인다. 기존 내연기관 차량 사용자의 경우 짧은 주유 시간에 익숙하여,
충전에 걸리는 시간 부담이 있는 완속 충전보다 급속 충전을 선호하는 경향이 있다[4].
표 1 EV 완속(AC) 충전기와 EV 급속(DC) 충전기 비교
Table 1 Comparison of EV Slow(AC) Charger and EV Fast(DC) Charger
|
구분
|
완속(AC) 충전기
|
급속(DC) 충전기
|
|
형태
|
|
|
|
충전 용량
|
7 ~ 11 kW
|
50 ~ 400 kW
|
|
충전 속도
|
약 5 ~ 8시간 ( 70kWh 배터리 기준, 0% ~ 80% 충전)
|
약 8분 ~ 1시간 ( 70kWh 배터리 기준, 0% ~ 80% 충전)
|
|
설치 장소
|
주택, 업무시설
|
교통 인프라 시설, 상업 시설
|
|
사용자/차량
|
제한적
|
불특정 다수
|
자동차의 주행 거리가 긴 국가의 경우 EV의 1회 충전 시 주행 가능 거리의 한계를 보완하기 위해서 공공 급속 충전 인프라의 필요가 증가한다. 차량으로
국가 간 이동이 가능한 유럽연합(EU)의 경우 2023년 대체 연료 인프라 규정을 확정하여 EU 주요 교통망 60km마다 공공 급속 충전소 설치를
의무화하였다[3].
설치 장소와 사용자의 특성을 비교해 보면, 완속 충전기의 경우 주로 주택, 업무시설 등 제한적인 사용자가 장시간 정주하는 사적인 장소에 설치되고,
급속 충전기의 경우 교통 인프라 시설, 상업시설 등 주로 불특정 다수의 인원이 짧은 시간 사용하는 공용 장소에 설치되는 것이 특징이다. 이러한 특징으로
인해 다세대 주택 중심의 주거 형태와 인구밀도가 높은 도심 지역은 가정용 완속 충전기 설치가 어려워 공공 충전 인프라에 대한 의존도와 필요성이 증가하게
된다.
급속 충전기는 특성상 다수의 차량과 사용자가 이용하기 때문에 완속 충전기에 비해 고장 및 오류가 발생할 확률이 증가하게 된다. 공공 급속 충전기의
신뢰성을 평가한 선행연구에 따르면, 샌프란시스코 지역의 공공 급속 충전기 655기를 조사한 결과 23.5%의 충전기가 비정상적으로 작동하고 있었다.
주요 고장 유형은 화면의 무반응, 결제 시스템 오류, 네트워크 장애 및 커넥터 손상 등의 충전기의 전기적 문제가 원인임을 밝히며, 높은 고장률을 해결하기
위해 시스템 설계 및 유지관리 개선의 필요성을 강조하였다[5].
국내의 경우에도 EV 충전 플랫폼 업체인 소프트베리의 설문조사 결과에 따르면, 전기차 이용자 중 84.3%가 충전 실패를 경험한 결과를 보였다. 이
중 충전기 고장으로 인한 충전 실패가 가장 높은 47.1%를 차지하였고, 이 외에 충전 카드 인식 불가, 충전기 자리 부족 등의 원인이 있었다[6].
이러한 충전기의 고장 및 통신 문제로 인한 충전 실패 경험은 사용자에게 충전 인프라에 대한 신뢰를 잃게 하고 인프라가 부족하다는 인식을 확산시키며,
운영 사업자에게는 수익이 감소하고 유지보수 비용이 증가하는 문제가 된다. 이는 결과적으로 충전 인프라에 대한 신뢰성을 저하 하고 재투자를 고민하게
하는 요인으로 작용한다.
따라서, 급속 충전 인프라의 가용성 및 신뢰성 문제를 해결하기 위해서는 충전기의 보급 확대뿐만 아니라, 충전 실패 경험으로 인해 사용자가 체감하는
인프라 부족 문제도 함께 해소되어야 할 필요가 있다.
또한, 2024년 인천 청라 지역에서 발생한 전기차 대형 화재와 같은 사고는 사회 전반에 전기차 사용 및 충전에 대한 우려와 불안감을 확산시키는 계기가
되었다. 소방청 통계에 따르면, 최근 5개년 간 국내 전기차 화재 사고는 2019년 7건에서 2023년 72건으로 증가하였으며, 그림 4와 같이 매년 상승하고 있다. 충전 중에 발생한 화재는 2023년 기준 13건으로 전체 화재 수의 18%를 차지하며, 이 또한 매년 증가하고 있다[7-8].
전기차 화재의 주요 원인은 배터리의 과전압, 과전류, 내부 단락 등의 전기적 이상으로 인한 열폭주(Thermal runaway) 현상 이다[9]. 이로 인한 화재는 진압이 어렵고 주변에 피해가 전이될 위험이 크기 때문에, 정책적 차원과 제품 설계 측면에서 충전 중 모니터링 및 보호 기능을
통한 안전성 확보가 요구되고 있다.
그림 4. 연도별 전기차 화재 및 충전 중 화재 발생 수 (소방청)
Fig. 4. Annual Occurrence of EV Fires and Fires During Charging (National Fire Agency)
충전 인프라의 개선 방안에 대해 진행한 국내 연구에 따르면, 충전소 부족, 장시간 충전, S/W와 H/W 측면의 충전기 품질, 화재 관련 안전 문제로
5가지 문제를 도출하고 개선 방안에 관해 연구를 진행하였다. 품질 개선을 위한 자가 진단 기능과 오류 감지의 인증 항목화, 화재 문제 및 안전과 관련하여
아크 또는 과전압 발생 시 빠른 응답 특성 등의 개선 방향을 제시하였다[10].
급속 충전기는 높은 전력을 출력하는 전기설비로 사용자와 설비를 모두 보호해야 하는 높은 안전성이 요구된다. 그리고 인프라 구성 요소와의 전력 및 통신
연계가 필수적이며, 특히 설치 환경상 특정되지 않은 차량과 호환성을 확보하여야 한다.
공공 급속 충전기의 안정성과 호환성 측면에서 개선 방안을 도출하기 위해서는, 품질 및 안전성 향상과 국제 상호운용성 확보를 목적으로 제정된 국제 표준의
요구사항들을 분석할 필요가 있다. 표준과 관련한 선행연구들은 국제 및 국내 표준 분류와 동향을 조사하고 표준 부합화의 필요성을 제시하고 있다[11-12]. 이에 따라 공공 급속 충전기의 개선 방안 도출을 위해 국제 표준에 대해 최근 개정된 사항 위주로 분석하고자 한다.
본 연구에서는 전기차 급속 충전과 관련된 국제 표준 현황을 정리하고, 표준의 최신 변경 내용을 호환성과 안전성을 기준으로 도출하여 개정 내용의 시사점을
파악하고자 한다. 그리고 국내의 급속 충전 기술 표준을 국제 표준과의 비교 분석하여 개선 효과를 도출하고자 한다.
2. 급속 충전 인프라에 관한 국제 표준
국제 표준에서의 전기차 충전 방식은 전력 전송 방식에 따라 같이 전도성 충전, 무선 전력 전송, 배터리 교체로 그림 5와 같이 3가지로 구분된다[13]. 전도성 충전은 물리적 연결을 통해 전력을 전송하는 방식으로 전력 변환의 위치가 EV의 내부 또는 외부에서 진행되는지에 따라 온보드(On-board)
충전과 오프보드(Off-board) 충전으로 구분된다.
그림 5. 국제 표준 내 전기차 충전 방식 분류
Fig. 5. Classification of EV Charging methods in International standards
비접촉식 충전 방식인 무선 전력 전송은 자기공명 무선 충전, 자기유도 무선 충전, 용량성 무선 충전으로 구분되어 IEC 61980으로 표준화 진행
중이며[4], 충전된 배터리 모듈을 교체하는 방식인 배터리 교체 기술은 IEC 62840으로 표준화가 진행 중이다.
현재 전기차 충전 인프라는 전도성 충전 방식이 주를 이루며, 무선 전력 전송 및 배터리 교체 방식은 현재 개발 및 실증 단계에 있는 기술이다. 따라서,
본 연구는 그림 4의 강조된 영역의 전도성 충전 방식을 중심으로 급속 충전 인프라에 대한 국제 표준을 검토하고자 한다.
표 2에는 전기차 급속 충전 인프라의 구성 요소를 DC EVSE, Charging Cable, Connector & Inlet, Communication
(EVSE-EV), EMC, Grid, Communication(EVSE-CSMS) 7가지로 구분하고 관련된 국제 표준을 정리하였으며 구성은 그림 6에 표현하였다.
그림 6. 전기차 급속 충전 인프라 국제 표준 도식화
Fig. 6. Schematic diagram of international standards for electric vehicle DC charging
infrastructure
2.1 DC EVSE
국제 표준 및 산업계에서는 EV 충전기를 EV 전원 공급 장비(EVSE, Electric Vehicle Supply Equipment)로 정의하며,
전도성 충전 방식의 EVES에 관한 표준은 IEC 61851 표준을 통해 규정되어 있다.
IEC 61851-1은 전도성 EVSE의 일반 요구사항에 대한 표준으로 EVSE의 분류, 동작 조건, 안전 요구사항, 차량과의 연결을 주로 다루고
있다. 주요 내용으로 충전 모드의 분류가 있다. 이는 연결 방식, 제어 및 보호 장치 여부, AC 또는 DC 전력 공급 방식을 기준으로 그림 7처럼 분류 체계를 정의하고 있다. 모드 1에서 3은 입력 및 제어의 차이가 있는 AC 충전의 3가지 방식이며, 모드 4는 DC 충전 방식으로 구체적인
기술의 요구사항은 IEC 61851-23을 통해 표준화되었다[14-15].
표 2 전기차 충전 인프라 구성 요소별 급속 충전 관련 국제 표준
Table 2 International standards for DC charging by Electric Vehicle charging infrastructure
components
|
충전 인프라 구성 요소
|
표준
|
표준명
|
버전
|
|
1. DC EVSE
|
IEC 61851-1:2017
|
Electric vehicle conductive charging system - Part 1: General requirements
|
2.0
|
|
IEC 61851-23:2023
|
Electric vehicle conductive charging system - Part 23: DC electric vehicle supply
equipment
|
2.0
|
|
2. Charging cable
|
IEC 62893-1:2020
|
Charging cables for electric vehicles for rated voltages up to and including 0,6/1
kV - Part 1: General requirements
|
1.0
|
|
IEC 62893-2:2017
|
Charging cables for electric vehicles for rated voltages up to and including 0,6/1
kV - Part 2: Test methods
|
1.0
|
|
IEC 62893-4-1:2020
|
Charging cables for electric vehicles of rated voltages up to and including 0,6/1
kV - Part 4-1: Cables for DC charging according to mode 4 of IEC 61851-1 - DC charging
without use of a thermal management system
|
1.0
|
|
IEC TS 62893-4-2:2021
|
Charging cables for electric vehicles of rated voltages up to and including 0,6/1
kV - Part 4-2: Cables for DC charging according to mode 4 of IEC 61851-1 - Cables
intended to be used with a thermal management system
|
1.0
|
|
3. Connector & Inlets
|
IEC 62196-1:2022
|
Plugs, socket-outlets, vehicle connectors and vehicle inlets - Part 1: General requirements
|
4.0
|
|
IEC 62196-3:2022
|
Plugs, socket-outlets, vehicle connectors and vehicle inlets - Part 3: DC charging
|
2.0
|
|
IEC TS 62196-3-1:2020
|
Plugs, socket-outlets, vehicle connectors and vehicle inlets - Part 3-1: High Power
Charging (HPC)
|
1.0
|
|
4. Communication
(EVSE-EV)
|
ISO 15118-1:2019
|
Road vehicles - Vehicle to grid communication interface - Part 1: General information
and use-case definition
|
2.0
|
|
ISO 15118-2:2014
|
Road vehicles - Vehicle to grid communication interface - Part 2: Network and application
protocol requirements
|
1.0
|
|
ISO 15118-3:2015
|
Road vehicles - Vehicle to grid communication interface - Part 3: Physical and data
link layer requirements
|
1.0
|
|
ISO 15118-4:2018
|
Road vehicles - Vehicle to grid communication interface - Part 4: Security and communication
|
1.0
|
|
ISO 15118-5:2018
|
Road vehicles - Vehicle to grid communication interface - Part 5: Physical layer and
data link layer conformance test
|
1.0
|
|
ISO 15118-20:2022
|
Road vehicles - Vehicle to grid communication interface - Part 20: Extension for wireless
power transfer and bidirectional charging
|
1.0
|
|
DIN SPEC 70121:2024-11
|
Electromobility - Digital communication between a d.c. EV charging station and an
electric vehicle for control of d.c. charging in the Combined Charging System
|
1.0
|
|
IEC 61851-24:2023
|
Electric vehicle conductive charging system - Part 24: Digital communication between
a DC EV supply equipment and an electric vehicle for control of DC charging
|
2.0
|
|
5. EMC
|
IEC 61851-21-2:2018
|
Electric vehicle conductive charging system - Part 21-2: Electric vehicle requirements
for conductive connection to an AC/DC supply - EMC requirements for off board electric
vehicle charging systems
|
1.0
|
|
6. Grid
|
IEC 62909-1:2017
|
Bi-directional grid connected power converters - Part 1: General requirements
|
1.0
|
|
IEC 62909-2:2019
|
Bi-directional grid-connected power converters - Part 2: Interface of GCPC and distributed
energy resources
|
1.0
|
|
7. Communication
(EVSE-)
|
OCPP 1.6
|
Open Charge Point Protocol (OCPP) for communication between charge points and backend
systems
|
2017 (2.0)
|
|
IEC 63584 : 2024 (OCPP 2.0.1)
|
Open Charge Point Protocol (OCPP 2.0.1)
|
1.0
|
|
IEC 63110-1
|
Protocol for management of electric vehicle charging infrastructure
|
1.0
|
IEC 61851-23 표준은 최대 1,000V AC 또는 1,500V DC 입력 정격 전압과 최대 1,500V DC 정격 출력 전압을 갖는 충전
모드 4 기반의 DC EVSE에 적용된다. 해당 표준은 필수 기능, 통신 및 제어, 안전 요구사항, 설계 및 기구적 요건 등의 규격 요구사항을 종합적으로
규정하고 있으며, 상호운용성 확보를 위한 충전 규격별 요구사항과 적합성 시험 방법을 포함하고 있다. 이러한 특성으로 인해 IEC 61851-23은
급속 충전 인프라의 구성 요소별 표준들과 연계되어 급속 충전기의 설계, 개발, 인증 및 성능 평가 시 기준으로 활용되고 있는 핵심적인 국제 표준이다[16-17].
그림 7. IEC 61851-1의 충전 모드 구분
Fig. 7. Classification of charging mode in IEC 61851-1
2.2 Charging cable
충전 케이블은 EV와 EVSE 간 전력과 통신을 전송하는 설비로, 이에 대한 IEC 62893 표준은 정격 전압 0.6/1kV 이하 케이블의 요구사항들을
정의하며, 압출 절연 및 시스를 포함한 케이블의 구조, 규격, 시험방법 등을 규정하고 있다.
모드 4의 케이블에 관한 표준은 열관리 시스템의 적용에 따라 구분할 수 있다. IEC 62893-4-1은 열관리 시스템이 없는 케이블의 요구사항을
규정하며, IEC TS 62893-4-2는 열관리 시스템이 포함된 고출력 DC 충전용 케이블을 다루고 있다.
2.3 Connector & Inlets
플러그(Plug), 소켓-아웃렛(Socket-outlet), 커넥터(Connector), 인렛(Inlet) 등의 액세서리의 충전 규격은 IEC 62196
표준을 통해 표준화되어 있다. DC 충전은 EVSE 측의 커넥터와 EV 측의 인렛을 통해 전력 및 신호가 전달된다. 표준에서는 케이블과 커넥터의 일체형
시스템을 케이블 어셈블리(Cable assembly)로 정의하고 있다. IEC 62196-3과 IEC TS 62196-3-1은 모드 4에 사용되는
주요 커넥터 및 인렛의 충전 규격인 CCS1, CCS2, CHAdeMO, GB/T에 대한 기술적 요구사항을 열관리 시스템 적용 여부로 구분하여 규정하고
있다.
현재 충전 규격은 지역별로 다르게 채택되어 사용되고 있으며, 표 3은 앞의 충전 규격 외 NACS(North America Charging System) 규격을 포함한 지역별 충전 커넥터 규격과 관련 표준을 정리한
내용이다. 한국은 2017년 한국산업 표준(KS) 개정을 통해 CCS Type 1(DC Combo)을 공식적인 급속 충전 규격으로 채택하였다[18].
표 3 지역별 DC 충전 커넥터 규격 구분
Table 3 DC Charging connector standards by region
|
지역
|
한국, 미국
|
유럽
|
일본
|
중국
|
미국 (Tesla)
|
|
규격 (DC)
|
Combo (CCS1)
|
Combo (CCS2)
|
CHAdeMO
|
GB/T
|
NACS
|
|
|
|
|
|
|
|
관련 표준
|
IEC 62916-3
|
IEC 62916-3
|
IEC 62916-3
|
GB/T 20234.3
|
SAE J3400
|
2.4 Communication (EVSE-EV)
모드 4의 EVSE의 DC 충전 제어를 위한 통신 규격과 관련된 국제 표준은 IEC 61851-24로 IEC 61851-23:2023과 함께 개정되었다.
해당 표준은 충전용 통신 컨트롤러인 충전기의 SECC(Supply Equipment Communication Controller)와 차량에 탑재된
EVCC(Electric Vehicle Communication Controller) 간 디지털 통신 프로토콜 절차의 구조와 통신 물리 계층(PLC,
Power Line Communication) 기반의 전송 방식에 관한 내용이 포함되어 있다.
디지털 통신 프로토콜 관련 국제 표준에는 DIN SPEC 70121, ISO 15118 표준이 있다. DIN SPEC 70121은 독일규격연구소(DIN)의
표준으로 ISO 15118 채택 전 기본적인 DC 충전의 통신 프로토콜로 활용되었다. 이후 표준화된 ISO 15118은 AC 및 DC 충전에 모두
대응하며, 결제, 충전 스케줄 협상 등의 기능이 추가되었다. ISO 15118-2는 네트워크 및 애플리케이션 계층의 통신 구조를 규정하며, EV와
EVSE는 충전 시작 전 DIN SPEC 70121 또는 ISO 15118-2 중 호환되는 통신 프로토콜을 확인한 뒤 통신 절차를 시작한다.
ISO 15118과 DIN SPEC 70121 간 메시지 전달 및 처리 방식에 차이가 존재하여, 프로토콜 협상 실패 또는 예상치 못한 메시지로 인해
충전 세션이 중단될 수 있다. 통신 오류로 인한 충전 실패는 지원 프로토콜 차이와 표준 해석 차이로 인해 발생하기 때문에 통신 프로토콜 표준을 기반으로
한 호환성 확보가 중요하다[19]. 가장 최근에는 ISO 15118-20의 제정을 통해 양방향 전력 전송(V2G) 기능이 추가되었으며, 이러한 변경 사항은 호환성 문제 발생 가능성을
높일 수 있다.
2.5 EMC
전자기 적합성(EMC, Electromagnetic Compatibility)은 전력 변환 및 충전 과정에서 발생하는 전자기 방출(EMI, Electromagnetic
Interference)을 제어하고, 외부 전자파 환경에서 정상적으로 EVSE가 동작할 수 있도록 보장한다. IEC 61851-21-2는 전도성 충전
방식의 오프보드(Off-board) EVSE에 적용되는 전자기 적합성에 대한 요구사항을 정의하고 있다. 방사 및 내성에 대한 적합성은 표준 내 시험
환경에서 형식시험 시행을 통해 시험 대상이 해당 한계치를 만족하는지를 입증함으로써 확인된다.
2.6 Grid
전력망과 분산형 에너지 자원을 연결하는 양방향 계통 연계형 전력 변환기(GCPC, Grid-Connected Power Converter) 시스템은
IEC 62909를 통해 표준화되었다.
IEC 62909-1은 GCPC의 구성 요소인 양방향 인버터, DC/DC 컨버터에 대한 설계 및 안전 요구사항을 규정하고 있으며, IEC 62909-2는
EV, 태양광 등 분산형 자원과의 연계를 정의한다. 특히 GCPC와 EV와의 연계에서 IEC 61851-23의 EVSE에 관한 통신, 절연 및 보호
요구사항 내용을 포함하고 있다.
2.7 Communication (EVSE-CSMS)
전기차 충전 인프라에서는 EVSE와 충전기 운영 시스템(CSMS, Charging Station Management System)과의 통신을 통해
운영 및 제어, 결제, 로밍 기능을 구현한다. 해당 통신 프로토콜은 OCPP와 IEC 63110으로 표준화되어 있다.
OCPP는 EVSE와 관리 시스템 간의 사용자 인증, 상태 관리, 원격 제어, 정보 안내 등을 지원하는 통신 프로토콜로, OCPP 2.0.1은 스마트
충전, V2G, 보안 강화를 포함하며 2024년 IEC 63584 국제 표준으로 승인되었다.
IEC 63110-1은 EV 충전 및 방전 인프라의 통합 관리를 위한 통신 프로토콜로, 충전 세션, 자산 관리, 계량 및 결제, 로밍, 유지보수,
보안 기능까지 포함하는 구조를 갖는다. 전력망 데이터와 연계되어 전력 시스템 통합 운용이 가능하도록 설계된 포괄적 표준으로 미래 전력 환경에 초점을
두고 있다.
3. 국제 표준의 호환성 및 안전성 관련 주요 변경점
급속 충전 관련 국제 표준을 검토한 결과, DC EVSE와 관련된 기능, 통신, 안전과 관련된 요구사항은 IEC 61851-23을 중심으로 규정되며,
해당 표준은 2014년 최초 발행 이후 약 9년 후 2023년 11월에 IEC 61851-23:2023으로 개정되었다. 본 절에서는 개정 사항을 호환성과
안전성 측면에서 분석하여 표준화 동향을 파악하고자 한다. 또한, 분석 과정에서 국내 표준과의 비교 분석을 위해 System C(CCS) 충전 규격의
변경점을 중점으로 확인하였다.
IEC 61851-23:2014와 비교하였을 때 IEC 61851-23:2023에서는 표준 명칭을 ‘DC electric vehicle charging
station’에서 ‘DC electric vehicle supply equipment’로 변경하였으며, 표준의 기반 구조를 IEC 61851-1:2010에서
IEC 61851-1:2017로의 개정을 반영하여 용어의 정의 및 기능 요구사항이 변경되었다.
EV와 통신을 통해 정상적인 작동을 보장하고 충전 성공률 향상에 기여 하는 요소는 호환성, 급속 충전기의 설비 보호를 통해 고장을 예방하고, 위험
요소에 대응하여 사용자와 EV를 보호하는 요소는 안전성으로 분류하였다. 두 분류 기준에 따라 주요 변경점들을 도출하고 이를 그림 8에 도식화하였으며, 요소별 세부 비교 분석 내용은 표 4에 정리하였다.
그림 8. 주요 변경점의 특성 구분
Fig. 8. Categorization of key revisions by characteristic
표 4 최신 개정의 주요 변경점
Table 4 Key changes in the latest revision
|
주요 변경점
|
IEC 61851-23:2014
|
IEC 61851-23:2023
|
|
표준명
|
Part 23: DC electric vehicle charging station
|
Part 23: DC electric vehicle supply equipment
|
|
구조 기반
|
IEC 61851-1:2010
|
IEC 61851-1:2017
|
|
1. 충전 세션의 구조 재정의
|
3단계 구조의 충전 세션 (Charging session) 개념 사용
|
커플링 세션(Coupling session) 도입을 통한 단계 세분화
|
|
2. 통신 프로토콜 표준과의 정합성 강화
|
ISO 15118:2014/DIN SPEC 70121:2014 기반 통신 절차 구체화
|
ISO 15118/DIN SPEC 70121 기반 통신 절차 내용 부족
|
|
3. 통신 오류 발생 시 충전 재시작 절차 추가
|
요구사항 미반영
|
EV와 EVSE 간 디지털 통신 오류 발생 시 종료가 아닌 재시작 절차 추가
|
|
4. 오류 종료 정의 및 절차 추가
|
정상 종료
(Normal Shutdown),
비상 종료
(Emergency Shutdown)
|
정상 종료
(Normal Shutdown),
비상 종료
(Emergency Shutdown)
+ 오류 발생에 따른 16가지 오류 종료
(Error Shutdown)정의 및 절차 추가
|
|
5. 비상 종료 시 처리 속도 향상 및 수행 시간 정의
|
▪ 출력 비활성화 시간제한
∙ 1s 이내, 5A 이하로 전류 감소
▪ 비상 종료 처리
∙ 보호 도체의 전기적 연속성 상실
: 10s 이내 종료
∙ CP 도체 전기적 연속성 손실, 근접 감지 도체의 전기적 연속성 손실 시
: 30ms 이내 전류 감소
|
▪ 출력 비활성화 시간제한
∙ 20ms 이내, 5A 이하로 전류 감소
∙ 1초 이내 출력 전압 60V 이하로 감소
▪ 비상 종료 처리
∙ 보호 도체의 전기적 연속성 상실
: 150ms 이내 수행
(170ms 이내 전류 감소)
∙ CP 도체 전기적 연속성 손실, 근접 감지 도체의 전기적 연속성 손실 시
: 10ms 이내 수행
(30ms 이내)
▪ 비상 종료 신규 상황
∙ 출력의 과전류 보호
∙ 오류 종료 미수행
∙ 단락 보호
|
|
6. 절연 결함 감지 및 대응을 위한 IMD 기준 개선
|
▪ IMD 절연 결함 및 측정 불가 반응 시간 기준 부재
|
▪ IMD 절연 결함 및 측정 불가 반응 시간 기준
∙ 충전 중 절연 결함
: 10초 이내 오류 종료
∙ 충전 중 측정 불가
: 30초 이내 오류 종료
|
|
7. 과전압 및 과전류에 대한 보호 기준 강화
|
▪ 출력(DC+와 DC-간) 전압
∙ 400ms 이상 전압 제한 초과 시 비상 종료 수행
|
▪ 출력(DC+와 DC-간) 전압
∙ 400ms 연속으로 초과할 경우, 50ms 이내 오류 종료 수행
∙ 9ms 연속으로 초과할 경우, 1ms 이내 비상 종료 수행
|
|
▪ 출력 회로에서 과전류가 감지될 경우
∙ 해당 도체를 전원으로부터 분리
|
▪ 현재 전류가 출력부의 최대 허용 전류의 120%를 초과하는 경우
▪ 충전 중 출력부에서 측정된 현재 전압이 최소 허용 전압의 80% 미만인 경우
∙ 0.5초 이내에 비상 종료 수행
|
|
8. 커넥터 과열 보호 기준 명확화
|
차량 커넥터 접촉 온도 설계값 초과 시 충전 종료 (예 : 120°C)
|
▪ 접촉 온도 한계 초과 시 오류 종료 수행
∙ 90°C 8초 연속 초과
∙ 95°C 1초 연속 초과
|
|
9. 적합성 테스트 보강
|
기능 요구사항에 대한 적합성 검증 수단 부족
|
기능 요구사항에 대한 시험 조건, 절차, 예상 결과 등 세부 항목이 정의된 테스트 추가
|
3.1 충전 세션의 구조 재정의
IEC 61851-23:2014에서는 충전 세션(Charging Session)이 초기화(Initialization), 충전(Energy Transfer),
종료(Shutdown)의 3단계로 구분되어 있었으나, IEC 61851-23:2023에서 커플링 세션(Coupling Session)으로 커넥터가
인렛에 연결되는 시점부터 해제될 때까지의 전체 과정을 포괄하는 구조로 확장되어 그림 9와 같이 재정의되었다.
그림 9. IEC 61851-23:2023의 Coupling session
Fig. 9. Coupling session in IEC 61851-23:2023
또한, 충전 과정이 더 세분화되어 각 단계별 규격 준수를 위한 요구사항이 명시됨에 따라, EV와의 통신 절차와 오류 발생 및 비상 상황에 대한 대응
절차가 구체적으로 표준화되었다. 특히, 초기화 단계(Initialization Stage)는 준비 단계(Preparation phase), 케이블
체크 단계(Cable-Check phase), 프리차지 단계(Pre-Charge phase) 3가지로 절차에 따라 충전 전 점검 항목들을 수행하여
비정상 상황을 사전에 차단하고 정상적으로 충전 단계(Energy transfer phase)에 진입하도록 한다.
준비 단계는 커넥터 연결 이후 과정에서 차량 커넥터의 잠금 상태 확인, 통신 오류, 과전압 등 초기 문제에 대한 대응을 정의하고 있으며 호환성 검사(Compatibility
check)를 통해 EVSE와 EV가 통신을 통해 전압, 전류, 제어모드 등의 충전 파라미터와 작동 조건을 설정하여 호환성을 확보한다. 케이블 체크
단계에서는 절연 감시 장치인 IMD(Insulation Monitoring Device)의 기능 점검 단계를 수행하고, 이후 절연 저항 검사와 단락
점검이 순차적으로 수행하여 전기적 안전성을 점검한다. 프리차지 단계는 충전 직전의 EV의 배터리와 EVSE의 출력 사이 전위차에 의한 돌입 전류(Inrush
current)를 제한하기 위해서 차량의 최대 전압값과 현재 배터리 전압 간의 편차를 조정하는 단계이다.
3.2 통신 프로토콜 표준과의 정합성 강화
앞선 단계별 충전 과정은 EV와 EVSE 간 디지털 통신을 통해 시작되고 제어되며, IEC 61851-23은 ISO 15118-2 및 DIN SPEC
70121의 두 통신 프로토콜을 구분하여 이를 기반으로 충전 절차가 진행되도록 규정하고 있다.
IEC 61851-23:2014에서는 두 프로토콜에 따른 통신 절차에 대한 명시가 제한적이었으나, IEC 61851-23:2023으로 개정을 통해
순서도(Flow Diagram) 및 시퀀스 설명(Sequence Description)을 통해 통신 단계의 구조와 세부 절차 내용이 구체적으로 명시되었다.
예를 들어, 'CableCheckRes'와 같은 V2G 메시지 구조, “ResponseCode” = ‘FAILED’와 같은 상태 파라미터, 그리고
통신 단계 간 조건 및 응답 시간 등이 명확히 제시되었다. 이에 따라 표준 해석과 적용에 있어 모호성을 줄이고 통신 프로토콜을 기반으로 한 설계와
기능 구현이 가능해졌다.
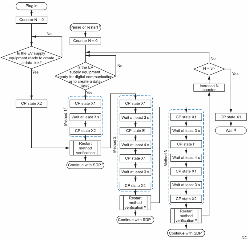
3.3 통신 오류 발생 시 충전 재시작 절차 추가
IEC 61851-23:2014의 통신 오류 발생의 경우에는 충전 세션의 종료로 이어지며, 별도의 재시작 절차에 대해 정의되어 있지 않았다. 반면,
IEC 61851-23:2023에서는 통신 오류 상황 시 정해진 조건에 따라 재시작을 수행할 수 있는 절차가 추가되었다. EVSE는 에러 발생 시
그림 10의 시퀀스에 따라 통신 세션을 복구하기 위해 재시작을 시도할 수 있도록 규정되었다.
그림 10. EVSE의 재시작 방법 시퀀스 (IEC 61851-23:2023)
Fig. 10. Restart methods sequence for the EVSE (IEC 61851-23:2023)
디지털 통신 오류 발생 시 EVSE가 직접 재시작을 시도하는 것은 통신 기반의 재연결을 통해 충전이 지속될 가능성을 높일 뿐만 아니라 커넥터를 재연결하는
것과 같은 사용자의 개입을 최소화하여 편의성을 높일 수 있다.
3.4 오류 종료의 정의 및 절차 추가
IEC 61851-23:2014의 종료 절차는 정상 종료(Normal Shutdown)와 비상 종료(Emergency Shutdown)로만 분류되었으나,
IEC 61851-23:2023의 개정된 내용에는 오류 종료(Error Shutdown)에 대한 정의 및 절차가 추가 되었다. 오류 종료는 EVSE
또는 EV에서 정해진 오류 종료 상황 발생 시 설비의 손상을 방지하기 위해 수행되며, EVSE는 출력부(Side B)의 비활성화를 위해 전류를 5A
이하 전압을 60V 이하로 감소시켜야 한다. 표준에 명시된 오류 종료 상황은 16가지로 표 5와 같다.
표 5 IEC 61851-23:2023의 오류 종료 상황
Table 5 Error Shutdown case in IEC 61851-23:2023
|
오류 종료 상황
|
|
EVSE가 초기화 단계에서 통신 세션을 종료하려는 경우
(예 : 사용자가 정지 버튼을 눌렀을 때) (CC.3.2)
|
|
호환성 검사 결과 실패 (CC.5.6)
|
|
호환성 검사 조건을 충족하였으나 EVSE가 오류를 감지한 경우 (CC.5.6)
|
|
EV가 차량 커넥터 잠금에 실패한 경우 (CC.3.2)
|
|
출력부의 DC+와 DC– 사이의 전압이 400ms 연속으로 60V DC 미만인 경우 (CC.3.2)
|
|
IMD의 기능 점검 실패 (케이블 체크 단계) (CC.3.2, CC.4.1.3)
|
|
▪ 케이블 체크 오류
∙ 절연 저항이 시스템에서 정한 한계값 미만이거나, 특정 시간 내에 이를 확인할 수 없는 경우 (6.3.1.105, CC.4.1.4)
|
|
케이블 체크 단계에서 단락이 감지 된 경우 (CC.4.1.2, 6.3.1.109)
|
|
EV의 차단 장치(disconnection device)가 닫히기 전에 단락을 감지한 경우 (6.3.1.109)
|
|
외란으로 인해 IMD가 올바르게 절연 저항을 측정할 수 없는 경우 (케이블 체크 단계 이후) (CC.4.1.6)
|
|
절연 결함이 발생 (케이블 체크 단계 이후) (CC.4.1.6)
|
|
▪ 출력부의 충전부(DC+/DC–)와 보호 도체 간 절연 고장 시 최대 전압 (6.3.1.112.2)
∙ 출력부 정격 최대 전압이 500V DC 이하인 EVSE의 경우, 충전부(DC+/DC–)와 보호 도체 사이에 550V DC를 초과하는 전압이 1초
이상 존재
∙ 출력부 정격 최대 전압이 500V DC 초과 및 1,000V DC 이하인 EVSE의 경우, 충전부(DC+/DC–)와 보호 도체 사이에 1초 이상
110%를 초과하는 전압이 존재
|
|
DC+ 와 DC- 사이 출력부의 현재 전압이 협상된 최대 출력 전압보다 400ms 연속으로 더 높은 경우 (CC.5.5.12, 6.3.1.106.3)
|
|
출력부의 현재 전압이 EVSE의 적용 가능한 최소 전압보다 낮은 3초 이상 낮은 경우 (CC.5.5.11)
|
|
▪ 커넥터 과열 보호
∙ 커넥터의 접촉 온도가 8초 연속으로 90°C를 초과
∙ 커넥터의 접촉 온도가 1초 동안 95°C를 초과 (101.2.3.2)
|
|
충전 중 DC 접점부(contact assembly)의 열 센서가 신호를 보내지 않거나 타당하지 않은 신호를 보낼 경우 (101.2.3.3)
|
3.5 비상 종료 상황 시 처리 속도 향상 및 수행 시간 정의
비상 종료는 과전류, 단락 등의 위험 상황 발생 시 사용자를 보호하기 위해 수행되며, EVSE는 신속한 감지를 통해 출력부를 비활성화해야 한다. 이와
관련하여 개정된 내용은 3가지로 표 6과 같으며, 비활성화 시간제한 변화, 비상 종료 수행(trigger) 시간 정의, 신규 비상 종료 추가 있다.
비상 종료 절차에서 출력의 비활성화를 위해 EVSE가 출력 전류를 5A 이하로 낮추는 데 요구되는 시간은 기존 1초 이내에서 20ms 이내로 단축되었으며,
출력 전압을 60V 이하로 낮추는 시간제한은 1s 이내로 신규 설정되었다.
또한, 개정을 통해 비상 종료 시 절차를 시작해야 하는 수행 시간이 정의되었다. 감전 보호를 위해 설치된 보호 도체(PE)의 전기적 연속성 상실 문제
발생의 경우 IEC 61851-23:2014의 경우 10초 이내에 오류 종료를 완료해야 했지만, IEC 61851-23:2023의 경우 150ms
이내에 오류 종료를 수행하도록 개정되었다. CP 상태의 비정상적인 전환으로 인한 제어 도체의 전기적 연속성 상실이나, 차량 커넥터의 의도치 않은 분리로
인한 근접 감지 도체의 연속성 상실 상황에서는 30ms 이내 전류 감소를 통한 비상 종료를 수행하였으나, 10ms 이내 수행이 요구되도록 변경되었다.
이에 따라 비상 상황 발생 후 검출 시간이 명확해지고, 빠른 대응을 통해 시간 지연에 의한 수행 실패를 방지하게 되었다. 추가로, 비상 종료 상황에
출력의 과전류, 오류 종료가 정상적으로 수행되지 않은 경우, 단락 보호 시 비상 종료 수행 상황이 추가 되고 처리 시간이 규정되었다.
표 6 비상 종료 상황별 반응 시간 비교
Table 6 Comparison of Response Times by Emergency Shutdown Scenarios
|
비상 종료 상황
|
IEC 61851-23:2014
|
IEC 61851-23:2023
|
|
출력 전류 감소 시간 제한 (5 A 이하로 감소)
|
1s 이내
|
20ms 이내
|
|
출력 전압 감소 시간 제한 (60 V 이하로 감소)
|
-
|
1s 이내
|
|
보호 도체의 전기적 연속성 상실
|
10s 이내 비상 종료 완료
|
150ms 이내 비상 종료 수행
|
|
CP 도체의 전기적 연속성 상실
|
30ms 이내 전류 감소
|
10ms 이내 비상 종료 수행
|
|
근접 감지 도체의 전기적 연속성 상실
|
30ms 이내 전류 감소
|
10ms 이내 비상 종료 수행
|
|
출력의 과전류 보호
|
-
|
0.5s 이내 비상 종료 수행
|
|
오류 종료가 정상적으로 수행되지 않은 경우
|
-
|
1s 이내 비상 종료 수행
|
|
단락 보호
|
-
|
1s 이내 비상 종료 수행
|
3.6 절연 결함 감지 및 대응을 위한 IMD 기준 개선
절연 결함 감지 및 대응을 위한 IMD 기준 개선 EVSE는 누설 전류로 인한 감전 및 화재 사고를 사전에 차단하기 위해 IMD를 통해 절연 상태를
지속적으로 감시해야 한다. 표준에서 IMD는 EVSE의 출력부와 보호 도체 사이의 절연 저항이 설정된 기준값보다 낮아지는 절연 결함(Fault) 상황을
감지해야 하며, 표준에서의 구현 예는 그림 11과 같다.
그림 11. IEC 61851-23:2023의 IMD 구현 예
Fig. 11. Typical IMD implementation in IEC 61851-23:2023
IEC 61851-23:2014는 절연 결함 감지 또는 절연 상태 측정 불가 상황 시 충전 중단 요구에 대해 명확한 절차나 차단 시간 기준이 부재하여,
절연 결함에 대한 지연 대응을 규격 미준수 사항으로 간주하지 않았다. 그러나 IEC 61851-23:2023에서는 충전 전 절연 검사 단계에서 결함이
감지 시 오류 종료 수행의 요구사항이 규정되었으며, 이후 충전 단계에서는 절연 결함이 발생하면 10초 이내, 외란(Disturbance)으로 인해
IMD가 절연 저항을 측정할 수 없는 경우에는 마지막 정상 측정 시점으로부터 30초 이내에 오류 종료를 수행하도록 규정되었다.
표 7 IMD 감시 상황 별 대응 요구사항
Table 7 Response Requirements by IMD Monitoring Scenario
|
IMD 감시 상황
|
IEC 61851-23:2014
|
IEC 61851-23:2023
|
|
충전 전 절연 결함 발생
|
충전 중단
|
오류 종료 수행
|
|
충전 중 절연 결함 발생
|
충전 중단
|
10초 이내 오류 종료 수행
|
|
충전 중 절연 측정 불가
|
-
|
30초 이내 오류 종료 수행
|
3.7 과전압 및 과전류에 대한 보호 기준 강화
IEC 61851-23:2014의 과전압 보호는 출력 전압이 EV가 요구한 최대 전압을 400ms 동안 초과하면 배터리의 과전압 방지하기 위해 1초
이내 비상 종료하도록 규정되어 있었지만, IEC 61851-23:2023에서는 과전압 상황 시 위험도에 따라 대응 절차를 분류하였다. 개정 내용은
그림 11의 출력부의 DC+와 DC–간 과전압 발생 시 비상 종료 또는 오류 종료 수행으로 표 8의 내용과 같이 구분되었다.
표 8 과전압 보호 요구사항 비교
Table 8 Comparison of Overvoltage Protection Requirements
|
|
IEC 61851-23:2014
|
IEC 61851-23:2023
|
|
과전압 보호 요구 상황
|
▪ 출력 전압이 EV에서 전송된 최대 전압 제한을 400ms 동안 초과할 경우
∙ 1s 이내 비상 종료 완료
|
▪ 협상된 최대 출력 전압을 400ms 연속 초과할 경우
∙ 50ms 이내 오류 종료 수행
|
|
▪ 지정된 전압 임계값을 9ms 연속 초과할 경우
∙ 1ms 이내 비상 종료 수행
|
협상된 출력 최대 전압을 400ms 이상 초과하는 경우 비상 종료가 아닌 50ms 이내 오류 종료를 수행하는 것으로 변경되었다. 또한, 표 9에서 정의된 EV와 협상된 최대 출력 전압값을 기준으로, 정해진 전압 임계값을 9ms 이상 초과하면 1ms 이내에 비상 종료를 수행하도록 하여, 과전압
상황에 따른 차등적인 보호 동작이 가능하게 되었다.
표 9 비상 종료 반응을 위한 전압 임계값
Table 9 Voltage threshold for emergency shutdown reaction
|
최대 출력 전압 ($U$)
|
전압 임계값 (V)
|
|
$U\le 500 V$
|
550
|
|
$500V< U\le 750V$
|
825
|
|
$750V< U\le 850V$
|
935
|
|
$850V< U\le 1,\: 000V$
|
1,100
|
또한, 과전류에 대한 보호 요구사항은 표 10의 비교 내용처럼 개정되었다. 기존에는 EVSE의 출력 회로에서 과전류가 감지될 경우, 해당 도체를 전원으로부터 분리하는 방식으로 보호 조치를 요구하였다.
그러나 IEC 61851-23:2023에서는 출력 전류가 출력부의 최대 허용 전류의 120%를 0.5초 이상 초과하거나, 충전 중 출력 전압이 해당
출력부의 최소 전압의 80% 미만으로 0.5초 이상 유지될 경우, 0.5초 이내에 EVSE가 비상 종료를 수행하게 되는 보다 명확한 조건과 응답 시간이
설정되었다.
표 10 과전류 보호 요구사항 비교
Table 10 Overcurrent protection in IEC 61851-23
|
|
IEC 61851-23:2014
|
IEC 61851-23:2023
|
|
과전류 보호 요구 상황
|
출력 회로에서 과전류가 감지될 경우
|
∙ 출력부에서 측정된 현재 전류가 출력부의 최대 허용 전류의 120%를 0.5초 이상 초과하는 경우
|
|
∙ 충전 중, 출력부에서 측정된 현재 전압이 출력부의 최소 허용 전압의 80% 미만으로 0.5초 이상 유지할 경우
|
|
보호 조치
|
해당 도체를 전원으로부터 분리
|
0.5초 이내에 EVSE가 비상 종료를 수행
|
3.8 커넥터 과열 보호 기준 명확화
커넥터의 접촉 저항 증가 또는 접촉 불량으로 인한 커넥터의 온도 상승은 사용자에게 화상 위험과 화재로 인한 사고로 이어질 가능성이 있으므로, EVSE는
커넥터 온도에 대한 지속적인 모니터링과 과열을 방지하는 기능을 갖추어야 한다. IEC 61851-23:2023에서는 온도 모니터링을 통한 과열 보호에
대한 기준 및 조치에서 개정이 이루어졌으며 내용은 표 11과 같다.
표 11 IEC 61851-23의 온도 모니터링 및 과열 보호 비교
Table 11 Temperature monitoring and Over Temperature Protection Comparison in IEC
61851-23
|
|
IEC 61851-23:2014
|
IEC 61851-23:2023
|
|
한계 온도 및
보호 기준
|
차량 커넥터의 설계값
(예 : 120°C)
초과 시 충전 중단
|
▪ 커넥터의 접촉 온도가 90°C를 8초 연속 초과할 경우
∙ 1초 이내 오류 종료 수행
|
|
▪ 커넥터의 접촉 온도가 95°C를 1초 연속 초과할 경우
∙ 1초 이내 오류 종료 수행
|
기존에는 커넥터의 설계된 허용 온도 한계를 초과하면 충전을 중단하였지만, 표준의 개정 내용에서는 차량 커넥터의 온도를 지속적인 모니터링을 통해 설정된
한계 온도인 90°C 또는 95°C를 각각 8초 및 1초 이상 초과할 경우, 1초 이내에 오류 종료를 수행하도록 온도 및 시간 기준을 설정하여 상황별로
보호 동작을 수행할 수 있도록 개선되었다.
3.9 적합성 테스트 보강
IEC 61851-23:2014는 배터리의 과전압 보호에 대한 적합성을 시험하기 위한 간단한 절차 및 방법만 제한적으로 존재하여, 다른 기능 요구사항들을
검증할 수 있는 테스트 항목이 부족하였다. 개정을 통해 각 기능 및 성능 요구사항의 준수를 확인하기 위해 시험 조건, 절차, 예상 결과 등의 세부
항목이 정의된 테스트 케이스들이 추가 되었다. 표 12는 System C의 요구사항 내 27가지 적합성 테스트 항목과 해당 표준 조항을 정리한 내용이다.
표 12 IEC 61851-23:2023의 적합성 테스트
Table 12 Compliance tests in IEC 61851-23:2023
|
적합성 테스트 (IEC 61851-23:2023)
|
|
호환성 검사 (Compatibility check) (CC.7.5.1)
|
|
정상 시작 (Normal startup) (CC.7.5.2)
|
|
EV에 의한 EVSE의 재시작(Wake up) (CC.7.6)
|
|
제어 파일럿 도체의 전기적 연속성 상실 (CC.7.6.2)
|
|
보호 도체 연속성 점검 (CC.7.6.3)
|
|
출력부의 정격 EVSE 값 (CC.7.6.4)
|
|
차량 커넥터에서의 과전압 보호 (CC.7.6.5)
|
|
과전압에 의한 비상 종료 (CC.7.6.5.1, CC.7.6.5.4)
|
|
과전압에 의한 오류 종료 (CC.7.6.5.2)
|
|
일시적인 과전압 (CC.7.6.5.3)
|
|
PP(Proximity Pilot) 분리 시 비상 종료 (CC.7.6.6)
|
|
로드 덤프(Load dump) 시험 (CC.7.6.7)
|
|
EVSE에 의한 돌입 전류 제한 (CC.7.6.8)
|
|
CCM 모드에서의 출력부 전류 조절 (정적 편차 및 리플 포함) (CC.7.6.9)
|
|
에너지 전송 중 0A 모드 (CC.7.6.10)
|
|
프리차지 중 CVM(Controlled Voltage Mode)에서의 출력부 전압 조절 (CC.7.6.11)
|
|
CCM(Controlled Current Mode)에서 출력부 전류 제어 지연 (CC.7.6.12)
|
|
프리차지 전 절연 저항 점검 (케이블 체크) (CC.7.6.13)
|
|
에너지 전송 중 절연 결함 상태 감지를 위한 절연 저항 점검 (CC.7.6.14)
|
|
제어 파일럿 도체와 보호 도체 간 단락 시험 (CC.7.6.15)
|
|
에너지 전송 중 단락 보호 및 제어 회로 공급 무결성 시험 (CC.7.6.16)
|
|
접점 융착 감지(welding detection) 중 측정된 전압값 시험 (CC.7.6.17)
|
|
EVSE에 의한 정상 종료 (CC.7.6.18)
|
|
EV에 의한 정상 종료 (CC.7.6.19)
|
|
에너지 전송 전 단락 점검 (CC.7.6.20)
|
|
IMD의 기능 점검 (CC.7.6.21)
|
4. 급속 충전 인프라에 관한 국제 표준
국가 표준인 한국산업표준(KS, Korean Industrial Standards)은 산업통상자원부 산하 국가기술표준원에서 국제 표준과의 정합성을
유지하면서 국내 산업 환경과 정책적 필요에 따라 수립 및 개정되고 있다. 전기차 급속 충전 인프라의 구성 요소별 국가 표준을 표 13에 정리하고 이에 대응하는 국제 표준의 버전을 확인하여 최신 국제 표준의 반영 여부를 확인하였다.
그중 KS R IEC 61851-23 표준은 IEC 61851-23:2014와 2016년에 정오표를 기반으로 구성과 기술 내용을 변경 없이 제정한
한국산업표준으로, IEC 61851-23:2023의 개정을 통한 주요 변경점들이 아직 반영되어 있지 않은 상황이다[20].
국내 전기차 충전기 제품에는 전기용품 및 생활용품 안전관리법에 따라 KC 안전기준이 의무적으로 요구되며, 이에 따라 KC 61851-23 안전기준
또한 IEC 61851-23:2014을 기반으로 KS R IEC 61851-23을 인용하고 있다.
국제 표준과의 불일치와 개정이 지연되는 경우, 국내 제조업체나 수출입 기업은 중복 시험 또는 추가 인증 절차를 요구받아 비용 및 행정 부담이 증가할
수 있다. 따라서, 국내 표준에 국제 표준의 개정 사항을 반영하고 정합성을 확보하는 것은 산업 경쟁력 강화를 위해 필요하다.
표 13 전기차 충전 인프라 구성 요소별 KS 표준과 국제 표준 반영 현황
Table 13 Table of Korean standards for international standards for electric vehicle
charging infrastructure components
|
충전 인프라 구성 요소
|
(최신) 국제 표준 (edition)
|
국가 표준[개정 연도] (부합화된 국제 표준의 버전)
|
|
1. DC EVSE
|
IEC 61851-1:2017 (Ed.3.0)
|
KS R IEC 61851-1 [2022] (Ed.3.0)
|
|
IEC 61851-23:2023 (Ed.2.0)
|
KS R IEC 61851-23 [2022] (Ed.1.0)
|
|
2. Charging cable
|
IEC 62893-1:2020 (Ed.1.0)
|
KS C IEC 62893-1 [2022] (Ed.1.0)
|
|
IEC 62893-2:2017 (Ed.1.0)
|
KS C IEC 62893-2 [2020] (Ed.1.0)
|
|
IEC 62893-4-1:2020 (Ed.1.0)
|
KS IEC 62893-4-1
[2021] (Ed.1.0)
|
|
IEC 62893-4-2:2021 (Ed.1.0)
|
KS C IEC TS 62893-4-2 [2021] (Ed.1.0)
|
|
3. Connector & Inlets
|
IEC 62196-1:2022 (Ed.1.0)
|
KS R IEC 62196-1 [2024] (Ed.1.0)
|
|
IEC 62196-3:2022 (Ed.2.0)
|
KS R IEC 62196-3 [2024] (Ed.2.0)
|
|
IEC TS 62196-3-1:2020 (Ed.1.0)
|
KS R IEC TS 62196-3-1 [2020] (Ed.1.0)
|
|
4. Communication (EVSE-EV)
|
ISO 15118-1:2019 (Ed.2.0)
|
KS R ISO 15118-1 [2020] (Ed.2.0)
|
|
ISO 15118-2:2014 (Ed.1.0)
|
KS R ISO 15118-2 [2021] (Ed.1.0)
|
|
ISO 15118-3:2015 (Ed.1.0)
|
KS R ISO 15118-3 [2021] (Ed.1.0)
|
|
ISO 15118-4:2018 (Ed.1.0)
|
KS R ISO 15118-4 [2020] (Ed.1.0)
|
|
ISO 15118-5:2018 (Ed.1.0)
|
KS R ISO 15118-5 [2020] (Ed.1.0)
|
|
ISO 15118-20:2022 (Ed.1.0)
|
표준 미제정
|
|
IEC 61851-24:2023 (Ed.2.0)
|
KS R IEC 61851-24 [2020] (Ed.1.0)
|
|
5. EMC
|
IEC 61851-21-2:2018 (Ed.1.0)
|
KS R IEC 61851-21-2 [2019] (Ed.1.0)
|
|
6. Grid
|
IEC 62909-1:2017 (Ed.1.0)
|
KS C IEC 62909-1[2024] (Ed.1.0)
|
|
IEC 62909-2:2019 (Ed.1.0)
|
표준 미제정
|
|
7. Communication (EVSE-CSMS)
|
OCPP 1.6:2017 (Ed.2.0)
|
OCPP 1.6:2017 (Ed.2.0)
|
|
IEC 63584:2024 (Ed.1.0)
|
표준 미제정
|
|
IEC 63110-1:2022 (Ed.1.0)
|
KS R IEC 63110-1[2024] (Ed.1.0)
|
5. 국제 및 국가 표준 비교 및 기대효과
본 절에서는 그림 8의 IEC 61851-23:2023의 주요 변경점을 기준으로 KS R IEC 61851-23과 비교를 진행하고 개정 시 기대효과를 표 14와 같이 정리하였다.
호환성 측면에서 충전 세션의 구조가 커플링 세션으로 재정의되어 단계가 세분화 되었고, 단계별로 ISO 15118-2 및 DIN SPEC 70121
기반의 메시지와 파라미터를 포함한 구체적인 통신 절차 내용이 포함되었다. 이를 통해 EV와 EVSE 간 상호운용성이 확보에 활용되며, 통신 오류로
인한 충전 실패와 오작동에 대한 대응 능력이 강화되었다. 또한, 통신 중 오류로 인한 충전 종료 시 통신 세션을 재시작하는 절차의 추가를 통해 충전
성공률을 향상할 수 있게 되었다.
문제 발생 시 대응을 위한 종료 절차는 오류 종료의 정의 및 절차 추가, 비상 종료의 처리 속도 향상 및 수행 시간 제한 설정의 개정이 이루어졌다.
이에 따라 다양한 문제 상황에 대한 대응력이 향상되어 설비와 인명을 보호하는 안전성이 강화되었다.
또한, 충전기의 보호 기능에서 조건 및 시간제한 등의 기준들을 명확히 하여 개정되었다. IMD를 통한 절연 감시 과정에서 절연 결함 또는 측정 불가
발생 시 오류 종료 수행 및 시간 기준을 설정하고, 과전압 및 과전류 보호 기준은 동작 조건 및 응답 시간을 위험도에 따라 구분하였다. 커넥터의 과열
시 보호에 대해서는 오류 종료 또는 비상 종료를 수행하도록 한계 온도 제한과 대응 시간 기준을 통일하여 차량과 커넥터의 손상을 방지할 수 있도록 하였다.
따라서, 앞선 보호 기능의 규격 준수를 통해 사용자와 설비의 안전성을 확보할 수 있게 되었다.
위의 변경 사항들을 포함한 기능 및 요구사항에 대해, 각 보호 기능의 성능과 안전성을 검증할 수 있도록 적합성 테스트가 강화되었다. 이에 따라 시험
조건, 절차, 예상 결과 등 세부 항목을 구체화 되었고 시험 범위가 확대되었다. EVSE의 안전성과 호환성 확보를 통해 제조사와 운영 사업자가 신뢰성
향상을 위한 최소 품질 기준으로 활용할 수 있는 기반이 마련되었다.
6. 결 론
본 연구는 급속 충전 인프라 관련 국제 표준을 구성 요소별로 검토하고, 그중에서 DC EVSE 관련 IEC 61851-23:2023 표준의 주요 변경점을
호환성과 안전성 측면에서 분석하였다. 이를 기준으로 국내 표준인 KS R IEC 61851-23과의 현황 비교를 통해 향후 개정 시 기대효과를 다음과
같이 도출하였다.
첫째, 호환성 보장 측면에서 통신 기반 오류로 인한 충전 실패를 감소시켜 사용자의 경험을 개선하고 충전 인프라에 대한 신뢰성 향상에 기여할 수 있다.
이러한 호환성 강화는 전기차 보급 확대를 위한 시장 여건을 마련하는 데 도움이 될 것이다.
둘째, 설비의 안전성 향상은 충전기 고장으로 인한 사용자의 불편 사항을 감소시킬 수 있다. 또한, 운영 사업자에게는 수익성 개선과 유지보수 비용 절감의
효과를 제공하고 전기차 충전 인프라에 대한 재투자 및 보급 확대를 유도할 수 있다.
셋째, 국제 표준에서 제시하고 있는 안전과 관련된 최신 개정 사항은 EV 화재 사고와 안전사고에 대비한 안전성 확보를 위해 국내 제도 및 규정에 선제적으로
반영될 필요가 있다. 국제 표준에 부합하는 기준 개선은 충전 인프라에 대한 안전성을 높여 사용자 신뢰도와 인식을 개선하는 데 활용될 수 있다.
따라서, 향후 국내 급속 충전 인프라와 표준에 IEC 61851-23:2023의 개정 사항을 반영하면 호환성과 안전성 측면의 개선이 기대되며, 국내
환경에 맞춘 인증 체계와 적용 방안에 관한 추가 연구가 필요하다.
표 14 주요 변경점에 대한 최신 국제 표준과 국가 표준 현황 비교 분석 및 개정 시 예상 기대효과
Table 14 Comparison of Major Revisions in the Latest International Standards and Korea
Standards, and Expected Effects of Amendments
|
주요 변경점
|
(최신) IEC 61851-23:2023
|
(기존) KS R IEC 61851-23
|
(KS 개정 시) 예상 기대효과
|
|
1. 충전 세션의 구조 재정의
|
커플링 세션(Coupling session) 도입을 통한 단계 세분화
|
3단계 구조의 충전 세션 (Charging session) 개념 사용
|
디지털 통신, 점검 및 오류 대응 절차를 구체화하여 상호운용성 향상 (호환성)
|
|
2. 통신 프로토콜 표준과의 정합성 강화
|
ISO 15118-2/DIN SPEC 70121 기반 통신 절차 구체화
|
ISO 15118-2/DIN SPEC 70121 기반 통신 절차 내용 부족
|
통신 프로토콜과의 정합성 확보를 통한 통신 오류 감소 (호환성)
|
|
3. 통신 오류 발생 시 충전 재시작 절차 추가
|
EV와 EVSE 간 디지털 통신 오류 발생 시 종료가 아닌 재시작 절차 추가
|
요구사항 미반영
|
통신 오류 시 충전 중단을 방지하고 충전 성공률 향상에 기여 (호환성)
|
|
4. 오류 종료 정의 및 절차 추가
|
정상 종료(Normal Shutdown), 비상 종료(Emergency Shutdown)
+ 오류 발생에 따른 16가지 오류 종료 (Error Shutdown) 정의 및 절차 추가
|
정상 종료(Normal Shutdown), 비상 종료(Emergency Shutdown)
|
오류 발생 상황 시 설비 손상 방지 가능 (안전성)
|
|
5. 비상 종료 시 처리 속도 향상 및 수행(trigeer) 시간 정의
|
▪ 출력 비활성화 시간제한
∙ 20ms 이내, 5A 이하로 전류 감소
∙ 1초 이내 출력 전압 60V 이하로 감소
▪ 비상 종료 처리
∙ 보호 도체의 전기적 연속성 상실
: 150ms 이내 수행(170ms 이내 전류 감소)
∙ CP 도체 전기적 연속성 손실, 근접 감지 도체의 전기적 연속성 손실 시
: 10ms 이내 수행 (30ms 이내)
▪ 비상 종료 신규 상황
∙ 출력의 과전류 보호, 오류 종료 미수행, 단락 보호
|
▪ 출력 비활성화 시간제한
∙ 1s 이내, 5A 이하로 전류 감소
▪ 비상 종료 처리
∙ 보호 도체의 전기적 연속성 상실
: 10s 이내 종료
∙ CP 도체 전기적 연속성 손실, 근접 감지 도체의 전기적 연속성 손실 시
: 30ms 이내 전류 감소
|
출력 전류 감소 속도 98% 향상 보호 도체의 전기적 연속성 상실 시 응답 속도 98.3% 향상
출력 전압 감소 속도 추가 수행(trigger) 시간 규정과 3가지 비상 종료 상황 추가
비상 종료 상황 시 처리 속도 향상과 지연 대응을 방지하여 인명 피해 및 EV 손상 최소화(안전성)
|
|
6. 절연 결함 감지 및 대응을 위한 IMD 기준 개선
|
▪ IMD 절연 결함 및 측정 불가 반응 시간 기준 설정
∙ 충전 중 절연 결함
: 10초 이내 오류 종료
∙ 충전 중 측정 불가
: 30초 이내 오류 종료
|
▪ IMD 절연 결함 및 측정 불가 반응 시간 기준 부재
|
절연 결함에 대한 감지 및 보호 기준 명확화를 통해 전기적 안전성 확보 (안전성)
|
|
7. 과전압 및 과전류에 대한 보호 기준 강화
|
▪ 출력(DC+와 DC-간) 전압이 협상된 최대 출력 전압을 400ms 연속으로 초과할 경우
∙ 50ms 이내 오류 종료 수행
(70ms 이내 전류 감소)
▪ 출력(DC+와 DC-간) 전압이 지정된 전압 임계값을 9ms 연속으로 초과할 경우
∙ 1ms 이내 비상 종료 수행
|
▪ 출력(DC+와 DC-간) 전압이 400ms 이상 전압 제한 초과 시
∙ 비상 종료 수행 (1s 이내 전류 감소)
|
출력의 과전압 발생 시 응답 속도 93% 향상 오류 종료와 비상 종료 상황 구분을 통한 위험도 분류 출력의 과전류 발생 시 보호 기준 명확화를 통해 비상 종료 수행
과전압 및 과전류 발생 시 사용자 및 설비의 안전성 확보(안전성)
|
|
▪ 현재 전류가 출력부의 최대 허용 전류의 120%를 초과하는 경우
▪ 충전 중 출력부에서 측정된 현재 전압이 최소 허용 전압의 80% 미만인 경우
∙ 0.5초 이내에 비상 종료 수행
|
▪ 출력 회로에서 과전류가 감지될 경우
∙ 해당 도체를 전원으로부터 분리
|
|
8. 커넥터 과열 보호 기준 명확화
|
▪ 접촉 온도 한계 초과 시 오류 종료 수행
∙ 90°C 8초 연속 초과
∙ 95°C 1초 연속 초과
|
차량 커넥터 접촉 온도 설계값 초과 시 충전 종료 (예 : 120°C)
|
커넥터 과열 및 손상 방지를 통한 화재 및 안전사고 대비 (안전성)
|
|
9. 적합성 테스트 보강
|
기능 요구사항의 시험 조건, 절차, 예상 결과 등 세부 항목이 정의된 테스트 케이스 추가
|
기능 요구사항에 대한 적합성 검증 수단 부족
|
신뢰성 확보를 위한 최소 품질 기준으로 활용 가능 (호환성, 안전성)
|
Acknowledgements
본 연구는 2024/25년도 모트렉스이브이(주)와의 “전기차 충전기 개발 포함 기술 개발 협력” 산학 연구의 결과로 수행되었습니다.
This research was conducted as a result of the 2024/25 academia-industry collaboration
with MotrexEV Co., Ltd. under the project titled “Technical Development Cooperation
Including EV Charger Development.”
References
SNE Research, “Global Monthly EV and Battery Monthly Tracker,” SNE Research, 2025.

J. D. Power, “E-Vision Intelligence Report,” J.D. Power, 2024.

International Energy Agency. (2023). Global EV Outlook 2024. IEA. https://www.iea.org/reports/global-ev-outlook-2024

Y. D. Lee, “Electric Vehicle Wireless Charging Technology and Commercialization Strategy,”
The Transactions of the Korean Institute of Electrical Engineers, vol. 72, no. 8,
pp. 919~928, 2023. DOI:10.5370/KIEE.2023.72.8.919

David Rempel, Carleen Cullen, Mary Matteson Bryan, Gustavo Vianna Cezar, “Reliability
of Open Public Electric Vehicle Direct Current Fast Chargers,” Human Factors, vol.
66, no. 11, pp. 2528~2538, 2023. DOI:10.1177/00187208231215242

Motorgraph, “8 out of 10 electric vehicle users 'experienced charging failure',” Motorgraph,
2023. https://www.motorgraph.com/news/articleView.html?idxno=32947

News1, “EV Fires Increase Tenfold in Four Years↑...One in Five Occurs During Charging,”
News1, 2024. https://www.news1.kr/economy/trend/5514917

National Fire Agency, “National Fire Agency Statistical Data,” NFA, 2024. https://www.nfa.go.kr/

M. G. Kim, “A Study on the Cause Analysis of Electric Vehicle Fire Accident,” Proceedings
of the 46th Annual Autumn Conference of the Korea Association of Fire Investigators
and the 14th Fire Forensics Poster Exhibition, pp. 99~114, 2024.

S. H. Lee and H. S. Lee, “A Study on Trends and Improvement Plans in Electric Vehicle
Charging Infrastructure,” Journal of Next-generation Convergence Technology Association,
vol. 8, no. 3, pp. 677~688, 2024. DOI:10.33097/JNCTA.2024.08.3.677

Y. S. Kim and W. H. Seo, “Mapping of Global Standard for Electric Vehicle Charging
Technology,” Proceedings of the KIEE Conference, pp. 1387~1388, 2021.

J. W. Park, “Trends in Standardization of Electric Vehicle Charging Infrastructure,”
KSAE 2024 Annual Autumn Conference & Exhibition, pp. 3049~3052, 2024.

Halise Kilicoglu and Pietro Tricoli, “Technical Review and Survey of Future Trends
of Power Converters for Fast-Charging Stations of Electric Vehicles,” Energies, vol.
16, no. 13, pp. 5204, 2023. DOI:10.3390/en16135204

International Electrotechnical Commission, IEC 61851-1: Electric vehicle conductive
charging system - Part 1: General requirements, IEC, 2017. https://www.iec.ch/

Zentani, Almaktoof, Kahn, M.T., “Electric Vehicle Charging Systems: Comprehensive
Review,” energies, vol. 16, no. 1, pp. 255, 2023. DOI:10.3390/en16010255

International Electrotechnical Commission, IEC 61851-23: Electric vehicle conductive
charging system - Part 23: Digital communication between a d.c. EV charging station
and an electric vehicle for control of d.c. charging IEC, 2014. https://www.iec.ch/

International Electrotechnical Commission, IEC 61851-23: Electric vehicle conductive
charging system - Part 23: DC electric vehicle supply equipment. IEC, 2023. https://www.iec.ch/

S. H. Lee, “Trends and Implications of Fast-Charging Standards for Electric Vehicles,”
KATECH, 2023. https://www.katech.re.kr/

SWITCH EV Blog, “The Battle Between ISO 15118 and DIN SPEC 70121,” SWITCH EV, 2023.
https://www.switch-ev.com/

Korean Agency for Technology and Standards, “KS R IEC 61851-23: Electric vehicle conductive
charging system – Part 23: DC electric vehicle supply equipment,” KATS, 2021. https://www.kats.go.kr/

저자소개
Gil-Jung Kim received the Bachelor degree major in Electrical Engineering from Sangmyung
University, South Korea, in 2024.
He is currently pursuing Master degree in Department of Energy Grid Engineering, Sangmyung
University, South Korea.
Soon-Myung Lee received the B.S. degree in Architecture from Seoul National University,
Seoul, Korea, in 2004, the M.S. degree in Architectural Environment Facility from
Seoul National University, Seoul, Korea, in 2011, the Ph.D. degree in Power & Energy
Engineering from Sangmyung University, Seoul, Korea, in 2019. He was with LG Electronics,
Seoul, Korea, from 2015 to 2022, and he was with LG CNS, Seoul, Korea, from 2011 to
2014. He is currently an Assistant Professor of Electrical Engineering Major & Department
of Energy Grid at Sangmyung University, Seoul, Korea. His current research interests
include Zero energy building, Building energy efficiency, Renewable energy, and Product
planning.
Tel : 02-2287-6187
E-mail : soonperman@smu.ac.kr