조윤진
(Yun-Jin Cho)
1iD
조동일
(Dong-Il Cho)
1iD
남준혁
(Jun-Hyuk Nam)
1iD
문준선
(Joon-Sun Moon)
1iD
한성호
(Seong-Ho Han)
1iD
문원식
(Won-Sik Moon)
†iD
-
(Dept. of Electrical Engineering, Soongsil University, Korea.)
Copyright © The Korean Institute of Electrical Engineers
Key Words
Arc-fault detection, Series AC arc, UVC sensor, IEC 62606 clearing time, Event density
1. 서 론
전기적 아크는 느슨한 접속, 절연 열화, 오염·습기 등으로 발생하며 저압 분기회로 화재의 주요 기점이다. 그림 1의 아크 89%는 전기안전공사의 전기재해통계분석에서 제공하는 단락(절연파괴·트래킹·손상·중간·미확인), 접촉불량, 반단선을 묶어 집계한 항목에 해당한다.
본 연구에서 언급한 원인(접촉불량/반단선, 트래킹·절연파괴 유발)은 그림 1의 통계 분류와 직접 대응하며, 따라서 해당 통계의 활용은 본 연구의 문제 정의 타당성을 뒷받침한다[1].
그림 1. 2024년 전기화재 발화원인 분포[1]
Fig. 1. Ignition causes of electrical fires in 2024[1]
저압 분기회로의 아크 결함은 주거 및 소규모 상업 설비에서 빈발한다. IEC 62606은 아크 결함 보호기기의 시험 조건과 판정 항목을 제시하고 있다.
그 외에도 UL 1699와 NEC 210.12에서도 아크 결함 보호기기의 시험 조건과 아크 결함 장치(Arc Fault Circuit Interrupter,
AFCI) 적용 범위를 규정한다[2][3][4]. 연구 측면에서는 전압과 전류의 비정상 특성을 이용한 전기식 탐지 기법이 다수 보고되었고 소형 모터, 디머, 스위치드 모드 전원(Switched-Mode
Power Supply, SMPS) 등 마스킹 부하 환경에서의 성능 개선이 시도되었다. 자외선 C(Ultraviolet C, UVC) 대역을 이용한
광학식 보조 탐지는 실내 조명과 태양광의 간섭이 적은 스펙트럼을 활용하여 전기식의 취약 구간을 보완하는 방법으로 주목받고 있다. 특히 SiC(Silicon
Carbide) 기반 solar-blind 포토다이오드는 가시광 응답을 실질적으로 배제해 현장 간섭에 강하다고 보고되었다[5].
규격은 관측창 길이와 허용 조건을 정의하지만 차단기의 clearing time 동안 아크가 시간축에서 실제로 몇 차례 발생, 지속되는지를 체계적으로
기록, 보고한 사례는 드물다[6]. 기존 직렬 아크 검출 연구는 전압과 전류의 비정상 서명이나 고주파 성분을 특징량으로 사용하여 아크 검출 여부 또는 분류 정확도에 초점을 두고 있으며[7-10], UVC 신호를 보조 채널로 활용하는 시도도 보고되어 있다[12]. 즉, UVC 신호를 이용한 직렬 아크 탐지는 이미 알려진 기술에 속한다. 그러나 이러한 선행연구들은 시험 전류별로 상이한 IEC 62606 clearing
time 조건에서 관측창 내 UVC 이벤트 발생 빈도와 통계를 공통된 절차로 정규화하여 센서, 알고리즘 간 민감도 차이를 비교하는 방법을 제시하지
못하였다. 특히 각 시험 전류에 대응하는 clearing time이 다를 때 어떤 관측창 정의와 임계값 설정, 계수 지표를 사용해야 공정한 비교가
가능한지에 대한 지침이 부족하다, 또한 UVC 센서 포토다이오드의 파장대역 선택, 차광, 시야각(Field of View, FOV), 입사각(Angle
of Incidence, AOI), 포화 회피 등 현장 배치 규칙이 clearing time 내 계수 통계에 미치는 영향에 대한 실증적 논의 역시
제한적이다.
본 연구의 특징은 다음과 같이 요약된다. 첫째, IEC 62606에서 규정한 시험 전류별 최대 허용 차단시간을 그대로 관측창으로 채택하여 220V,
60Hz 직렬 아크에 적용함으로써 clearing time 내에서의 UVC 이벤트를 직접 계수할 수 있는 시험 프레임을 구성하였다. 둘째, 무아크
구간에서 추정한 단일 절대 임계값을 부하조건과 모든 관측창에 공통 적용하고 관측창 내 UVC 이벤트 계수 N과 계수밀도 D=N/τ를 정규 지표로 정의하여
센서 및 알고리즘 간 성능을 재현성 있게 비교할 수 있도록 하였다. 셋째, 2.5-16A 전류 범위에서 clearing time이 1.00-0.15s
로 감소함에도 불구하고 UVC 이벤트 총계수 N은 거의 일정하고 계수밀도 D는 전류 증가에 따라 단조 증가한다는 실험결과를 제시하여 IEC 62606의
전류별 차단시간이 동등 위험도를 맞추도록 설계되었음을 계수 통계 관점에서 검증하였다. 요약하면, 본 연구는 UVC 신호를 이용한 직렬 아크 검출 자체보다는
IEC 62606에 정합된 관측창과 단일 임계값 기반 계수 지표를 결합한 새로운 평가 절차를 제안하고 그 유효성을 보이는 데 초점을 둔다.
이러한 목적을 위해 본 연구에서는 IEC 62606 clearing time에 정합한 관측창에서 전압과 전류, UVC 3채널을 동시 계측하고 앞에서
정의한 N과 D 지표를 이용해 UVC 기반 직렬 아크 검출 성능을 평가한다. 시험 조건은 AC 220V, 60Hz 직렬 아크이며 부하전류는 2.5,
5, 10, 16A로 설정한다. 전극은 Cu-C 조합을 사용하고 시험 장치는 간극 가변형 직렬 아크 발생장치, DHO814 오실로스코프, SG01F-5ISO90
포토다이오드 기반 UVC 관측 경로로 구성한다.
2. 아크 규격 배경 및 이론
2.1 IEC 62606 기준과 지표 정의
IEC 62606은 아크 결함 장치(Arc Fault Detection Device, AFDD)의 요구 성능과 형식시험을 규정한다. 본 연구는 IEC
62606의 Un=230V 조건을 준용하여 clearing time 관측창을 설정하고 그 창 내 아크 이벤트를 계수한다. IEC 62606 외에도
UL 1699은 미국 AFCI 제품 시험 규격이며 NEC 210.12는 설치 적용 범위를 규정하고 있다. 표 1은 IEC 62606의 AFDD 최대 허용 차단시간을 전류점별로 요약한다. Un=230V에서와 Un=120V 일때의 차이를 비교한다. 동일 전류에서
230V 체계의 최대 허용 차단시간은 120V 대비 0.50-0.86s이며 이는 14.3-50.0% 더 엄격하다[2-4]. IEC 62606의 합격 판정은 전압이 아닌 시험 아크 전류에 의해 결정되므로 공급전압 220V에서 수행한 본 시험은 230V계 창에 정합된다.
실제 공급전압은 계측하여 함께 보고하였다.
표 1. 정격전압 230V와 120V에서 AFDD 최대 허용 차단시간 비교
Table 1. Comparison of maximum allowable break times for AFDDs at rated voltages of
230V and 120V
|
Test arc current[A]
|
Maximum clearing time[s]
Un = 230V
|
Maximum clearing time[s]
Un = 120V
|
|
2.5
|
1.00
|
-
|
|
5
|
0.50
|
1.00
|
|
10
|
0.25
|
0.40
|
|
16
|
0.15
|
0.28
|
|
32
|
0.12
|
0.14
|
|
63
|
0.12
|
0.14
|
2.2 아크 종류 및 특성
그림 2는 저압 분기회로에서의 아크 위치에 따른 동작 차이를 개념적으로 보인다. 직렬 아크는 느슨한 접속, 단선, 탄화 경로 등으로 부하와 직렬로 형성되며
50/60Hz에서 반주기 제로교차마다 자연 소호와 재점호가 반복된다. 시간영역에서는 제로교차 지터, 재점호 간격 분산, 피크 저하와 간헐 단절이 나타난다.
주파수 영역에서는 비선형 전이로 고조파 및 수 kHz 대역 에너지가 증가한다. 이는 차단기 연구에서 관측된 영전류 인근 소호, 재점호 거동과 일치한다[8].
병렬 아크는 L-N, L-PE, L-L 절연 파괴로 부하와 병렬로 형성된다. 점화 시 단자 전압이 아크 전압 수준으로 급락하고 소호 뒤 회복전압이
재형성되면 재점호가 반복된다. 전류는 주로 소스 임피던스에 의해 결정되어 크기 변동과 큰 di/dt가 동반된다. 두 아크 모두 100kHz-수 kHz에서
에너지 확장이 관측된다[9].
그림 2. 아크의 종류
Fig. 2. Type of arc
2.3 아크 검출 방법
전류파형 기반 AFDD는 전압, 전류의 비정상 서명(제로교차 왜곡, 간헐 단절, 고조파 및 수 kHz 대역에너지 증가 등)을 특징량으로 추출하여 아크
여부를 식별하고 규정된 최대 허용 차단시간 내 차단 여부를 기준으로 적합성을 평가한다[2]. 디머, SMPS , 소형모터 등 마스킹 부하가 존재할 때는 오검출과 미검출을 줄이기 위해 스펙트럼 마스킹 완화, 버스트 패턴 검증, 시간-주파수
융합 판정 등의 보조 로직을 병행한다[10].
카메라 기반 관측은 고속 촬영으로 점호-소호, 아크 루트 이동, 플라즈마 길이 변화를 시각화하여 물리적 메커니즘을 해석하는 데 유용하다. 다만 프레임
주기와 노출 설정에 따른 미검출 가능성, 현장 조도 조건과 시야 제약, 설치 비용 등의 한계가 있어 독립 판정보다는 전기적 방법의 진단 보조 수단으로
활용하는 것이 일반적이다[11].
UVC 기반 관측은 200-300nm 방출을 이용해 가시, 자외선 A(Ultraviolet A) 배경을 배제한다. SiC solar-blind 포토다이오드와
협대역 필터를 쓰고 차광 튜브, 제한 FOV, AOI≤10˚로 누광을 억제한다[12]. 포토전류는 저잡음 트랜스임피던스 증폭기(Transimpedance Amplifier, TIA)로 변환하며 포화 여유를 확보하고, 이동 기준선으로
드리프트를 보정한다. 본 연구에서는 IEC 62606 기준에 맞게 그림 3과 같이 매칭하였다.
그림 3. IEC 62606과 시험 Case
Fig. 3. IEC 62606 and test cases
3. Clearing time 정합 UVC 기반 직렬 아크 검출 시험 설계
3.1 시험 개요
본 시험은 AC 220V, 60Hz에서 직렬 아크를 인가하고 IEC 62606(Un=230V)의 최대 허용 차단시간을 관측창으로 채택하여 아크 발생을
계수한다. 전압과 전류, UVC 3채널은 동일 기준시계로 동기화한다. 표 2는 시험에서 사용한 부하전류와 Clearing time에 대한 정리로 시험 전류는 2.5, 5, 10, 16A이며 관측창은 각각 1.00, 0.50,
0.25, 0.15s로 매핑한다. 전극은 Cu-C 조합을 사용한다.
표 2. 시험 케이스별 부하전류, 관측창
Table 2. Load current and clearing time by test case
|
Case
|
Load Current[A]
|
Clearing time [s]
|
|
1
|
2.5
|
1.00
|
|
2
|
5
|
0.50
|
|
3
|
10
|
0.25
|
|
4
|
16
|
0.15
|
계측 및 카운팅 절차는 다음과 같다. 전극 간극과 부하 전류를 케이스에 맞게 설정한다. Cu-C 전극을 완전히 접촉 후 220V 전원을 인가한다.
전극을 분리하면서 직렬 아크 발생 후 오실로스코프 트리거를 통해 파형을 추출한다. 그 후 각 케이스 별 UVC 센서를 통해 검출된 이벤트를 계수한다.
케이스별로 5회 반복하여 총 20번의 시험을 반복한다.
그림 4는 직렬아크시험의 실물 배치를 나타낸다. 청색 화살표는 가변 간극형 아크 발생장치, 적색 화살표는 아크 방출 UVC를 계측하는 포토다이오드 센서 모듈을
가르킨다. 센서는 아크 간극의 광축과 정렬되며 차광 하우징에 탑재되어 주변광 영향을 최소화한다. 반복 시험 동안 전극 간격 조절을 제외한 센서 위치와
자세는 고정하여 재현성을 확보한다.
그림 4. 실제 아크 발생 모의 시험 (a) UVC Sensor, (b) Arc Generator
Fig. 4. Realistic Arc-Fault Simulation Test (a) UVC Sensor, (b) Arc Generator
3.2 시험 회로와 계측 채널
그림 5는 220V, 60Hz 전원-차단기-아크발생장치-부하 경로를 구성한 단선도이다. 부하는 여러 개의 고전력 저항을 병렬 접속한 저항 뱅크로 구성하였으며
이 병렬 조합의 등가 저항을 케이스별 목표 부하전류에 맞도록 조정하였다. 그림 5의 Parallel resistance 블록은 이와 같이 부하측 말단에 접속된 등가 저항을 나타내며 회로 관점에서 차단기 하류에는 순저항 성분만이
보이도록 설계한 것이다. 저항성 부하를 사용함으로써 디머, SMPS 등 마스킹 부하에서 기인하는 스펙트럼 성분을 배제하고 직렬 아크 발생에 따른 전류
왜형과 UVC 펄스를 명확히 관찰하도록 하였다. CH1은 인가 전압 220V의 제로교차 트리거 기준 채널로만 사용하였고, CH2는 아크 발생장치 하류의
출력 전류 I(t)를 계측한다. CH3는 UVC 센서가 감지한 아크 파형 u(t)을 계측한다.
그림 5. 220V/60Hz 직렬 아크 시험 회로
Fig. 5. schematic of the 220V/60Hz series arc test circuit
3.3 직렬 아크 발생장치
그림 6은 본 연구에서 사용하는 간극 가변형 직렬 아크 발생장치의 개략을 보인다[2]. 장치는 절연 클램프에 고정된 정지 전극과 슬라이딩 블록에 장착된 이동 전극으로 구성되며 두 전극 사이 간극을 정밀 조정해 시험 반복 과정을 재현한다.
시험 절차는 전원 오프 상태에서 간극과 전극 정렬을 설정한다. 전원을 인가하고 슬라이딩 블록을 미세 이동시켜 점호 임계에 도달시킨다. 각 시험 후
전극 끝단의 마모와 탄화 상태를 점검한다.
그림 6. 직렬 아크 발생장치[2]
Fig. 6. Series Arc Generator[2]
3.4 오실로스코프 구성
오실로스코프(DHO814)를 사용하여 전압과 전류, UVC 센서 채널을 동기 계측하였다. 트리거는 전압의 제로교차로 설정하고, 세 채널은 동일 기준시계에
동기화하였다. UVC 검출계는 SiC 포토다이오드(SG01F-5ISO90)와 TIA로 구성하였다. 센서는 solar-blind UVC 대역에 중심
응답을 가지며 센서 출력은 TIA에서 전압으로 변환하여 CH3(UVC 아크 파형)로 취득하였다[13].
UVC SiC 포토다이오드(SG01F-5ISO90)와 TIA로 아크를 검출한다. 센서 응답은 221-358nm, 최대 감도 280nm이며 가시대 응답은
1010 이상 억제된다. 포토다이오드는 전류원 근사로 단락 구동하고 TIA로 전압 u(t)로 변환한다. TIA는 Rf로 이득을, Cf로 입력 총 정전용량
보상을 설정해 발진과 링잉을 억제한다. 표 3은 아크 검출장치인 SG01F-5ISO90에 대한 주요 사양을 나타낸다[12].
표 3. SG01F-5ISO90 주요 사양
Table 3. SG01F-5ISO90 Main Specs
|
Parameter
|
Symbol
|
Value
|
|
Sensor
|
N/A
|
SG01F-5ISO90 UVC SiC photodiode+TIA
|
|
Spectral response range
|
N/A
|
221-358nm
|
|
Peak sensitivity wavelength
|
λmax
|
280nm
|
|
TIA gain element
|
Rf
|
Sets transimpedance gain
|
|
TIA stability element
|
Cf
|
Compensates total input capacitance
|
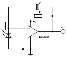
그림 7은 LMC6001 기반 UVC 포토다이오드용 TIA 회로이다. 포토다이오드는 가상접지에 연결되어 단락 구동으로 동작하고 생성 전류 iP는 피드백 저항
Rf에 의해 출력 전압으로 변환된다. 피드백 커패시터 Cf는 검출기, 배선 정전용량을 조상해 위상 여유를 확보하고 발진을 억제한다. 단일 전원 구동시
비반전단 기준전압 Vref로 동작점을 설정한다.
그림 7. SG01F-5ISO90 포토다이오드용 표준 TIA 회로
Fig. 7. Standard TIA circuit for the SG01F-5ISO90 photodiode
그림 8은 포토다이오드의 분광 응답이다. 최대 감도는 280nm, 유효 응답 범위는 221-358nm이다. 400nm 이상에서 응답이 급감해 405nm에서
가시 응답이 1010배 이상 억제된다. 가시, 근자외선 배경에 둔감해 UVC 아크 검출에 유리하다.
그림 8. SG01F-5ISO90 정규화 분광감도 (선형/로그 스케일)
Fig. 8. Normalized spectral responsivity of SG01F-5ISO90(linear and logarithmic scales)
4. 시험 결과
4.1 대표 파형 및 UVC 이벤트 계수 기준
그림 9는 직렬 아크 발생 시 전압, 부하전류, UVC 광신호의 동시 계측 파형을 나타낸다. 정상상태 구간(좌측)에서는 전압과 전류가 정현파 형태를 유지하고
UVC 신호는 잡음 수준에 머무른다. 반면 아크 발생 구간(우측)에서는 전류 파형의 왜형과 불규칙한 고주파 성분이 나타나며 이에 대응하여 CH3에서
짧은 UVC 펄스열이 반복적으로 관측된다. 이는 아크의 점화, 소호 과정에서 플라즈마의 UVC 방출이 전류 왜형과 동시 발생함을 보여준다.
그림 9. 직렬 아크 샘플 파형
Fig. 9. Series arc sample waveform
아크 이벤트는 UVC의 단일 절대 임계선으로 정의하였다. 무아크 교정 구간에서 잡음 통계를 추정하고 임계값을 수식 (1)로 설정하였다.
여기서,
μ
0
는 UVC의 평균값,
σ
0
는 잡음 분산, k는 상수이며 본 연구에서는 k=7로 고정하였다.
Δ
는 필요 시 도입하는 고정 오프셋으로 본 실험에서는 0mV로 두었다.
이와 같이 산출한
T
*
는 시험 동안 전 부하조건과 모든 관측창에 공통 적용하였으며, k배를 넘는 부하 전류별 관측창 내 UVC 이벤트 수를 계수해 평균과 표준편차를 계산한다.
관측창 길이
τ
동안 임계값
T
*
를 넘는 UVC 펄스의 개수를 N이라 정의했을 때 계수밀도는 수식 (2)와 같이 계산한다.
임계선과 계수밀도를 정의하면 높은 신뢰도 정보를 유지하면서 케이스 간 비교 기준을 일정하게 유지할 수 있다.
4.2 시험 결과
그림 10은 2.5A 조건에서 전압과 전류, UVC 동시 파형을 제시하며 아크 형성 시 전류의 주기적 왜형과 UVC 짧은 반복 펄스가 동시에 나타남을 확인한다.
표 4의 5회 계수는 각각 76, 75, 71, 66, 70회이며 평균 71.6회, 표준편차 4.04이다. 관측창은 IEC 62606(Un=230V) 기준으로
2.5A에서 1.00s 이며, 반복 수 5회 기준으로 변동계수는 5.6%로 나타난다.
그림 10. 부하전류 2.5A 시험 결과
Fig. 10. Test results at 2.5 A load current
표 4. 부하전류 2.5A 시험 계수 결과
Table 4. Event count results at 2.5A load current
|
Case
|
Count
|
Mean
|
Standard deviation
|
|
Case 1
|
76
|
71.6
|
4.04
|
|
75
|
|
71
|
|
66
|
|
70
|
그림 11은 5A 조건의 동시 파형으로 아크 형성 시 전류의 주기적 왜형과 UVC의 짧은 반복 펄스가 동시에 나타난다. 표 5는 5회 시험 시 각각 계수 71, 58, 63, 68, 70회 이며, 평균 66.0회, 표준편차 5.43이다. 변동계수는 8.2%이다.
그림 11. 부하전류 5A 시험 결과
Fig. 11. Test results at 5A load current
표 5. 부하전류 5A 시험 계수 결과
Table 5. Event count results at 5A load current
|
Case
|
Count
|
Mean
|
Standard deviation
|
|
Case 2
|
71
|
66.0
|
5.43
|
|
58
|
|
63
|
|
68
|
|
70
|
그림 12는 10A 조건에서의 전압과 전류, UVC 동시 파형을 제시한다. 아크 형성 시 전류의 주기적 왜형과 UVC의 짧은 반복 펄스가 동시 발생한다. 표 6은 5회 반복 시험 시 계수는 69, 78, 73, 74, 64회이며 평균 71.6회 표준편차 5.32로 산출되며 변동 계수는 7.43%이다.
그림 12. 부하전류 10A 시험 결과
Fig. 12. Test results at 10A load current
표 6. 부하전류 10A 시험 계수 결과
Table 6. Event count results at 10A load current
|
Case
|
Count
|
Mean
|
Standard deviation
|
|
Case 3
|
69
|
71.6
|
5.32
|
|
78
|
|
73
|
|
74
|
|
64
|
그림 13은 16A 조건의 전압과 전류, UVC 동시 파형을 제시한다. 앞에서와 동일하게 아크 형성 시 전류의 주기적 왜형과 UVC의 짧은 반복 펄스가 동시
발생한다. 표 7은 5회 반복 시험 시 68, 75, 79, 66, 72회이며 평균 72.0회, 표준편차 5.24이며 변동계수는 7.28%이다.
그림 13. 부하전류 16A 시험 결과
Fig. 13. Test results at 16A load current
표 7. 부하전류 16A 시험 계수 결과
Table 7. Event count results at 16A load current
|
Case
|
Count
|
Mean
|
Standard deviation
|
|
Case 4
|
68
|
72.0
|
5.24
|
|
75
|
|
79
|
|
66
|
|
72
|
그림 14의 x축은 Case 1-4, y축은 이벤트 계수이다. 각 케이스는 n=5의 원자료 점을 표시하였다. 박스는 사분위범위, 중앙의 실선은 중앙값, 점선은
평균이다. 부하 전류가 2.5A에서 최대 16A까지 증가하고, 관측창이 1.00s에서 0.15s로 단축되어도 UVC 센서에서 검출되는 계수 평균은
조건 간 66.0-72.0회로 큰 차이가 없다.
그림 14. 케이스별 UVC 계수 분포
Fig. 14. Distribution of UVC event counts by case
수식 (2)를 이용해 각 케이스별 계수 밀도를 구하게 되면 71.6, 132, 286.4, 480s-1로 전류 증가에 따라 증가한다. 즉, 관측창이 짧아질수록
단위시간당 UVC 버스트 빈도는 조밀해지지만 동일 창 내 총 계수는 유사 수준으로 수렴한다. 즉, 전류가 증가하면 초당 발생률 또한 증가하게 된다.
그러나 clearing time 감소로 상쇄되어 창 내 총계수는 거의 일정하게 된다. 따라서 안전 규격은 전류별 동등 위험을 맞추고, 평가는 수식
(2)의 계수밀도를 사용해 민감도 차이가 드러나게 된다. 모든 부하 전류 조건에서 아크 형성 시 전류 파형의 주기적 왜형과 UVC 신호의 반복적인 펄스가
동시에 관측되었다. 이는 아크 발생 시 전기식 검출과 광학식 검출 간의 상호 보완에 대한 가능성 확인을 의미한다.
5. 결 론
본 연구는 AC 220V, 60Hz 직렬 아크를 IEC 62606 최대 허용 차단시간에 정합한 관측창에서 전압과 전류, UVC 3채널 동기계측으로
평가하였다. 전류는 2.5, 5, 10, 16A에 대해 관측창은 1.00, 0.50, 0.25, 0.15s를 매핑하고 각 조건 5회씩 총 20회 시험을
수행하였다. UVC 이벤트 계수 평균은 Case 1-4에서 71.6, 66.0, 71.6, 72.0회, 표준편차 4.04, 5.43, 5.32, 5.24회였고
변동계수는 5.6-8.2%였다. 전류가 증가하고 관측창이 단축되어도 각 조건의 관측창 내 총 계수 N은 66-72회로 거의 일정했다. 반면 정규 지표인
계수밀도는 71.6, 132, 286.4, 480s-1로 단조 증가했으며 아크 형성 시 전류 왜형과 UVC 반복 펄스의 동시 발생이 모든 조건에서
확인되었다.
제안된 방법은 IEC 62606 clearing time에 정합한 관측창과 단일 임계값 기반 계수 지표
N
,
D
=
N
/
T
를 사용해 센서와 알고리즘을 재현성 있게 비교하는 표준화 시험 절차를 의미한다. 제안 절차는 동일 창 길이와 임계값 하에서 결과를 직접 비교 가능하게
한다. 사용센서(SG01F-5ISO90)는 성능이 우수하나 단가가 높다. 동일 구성과 관측창 아래 국내 동등 UVC 센서를 병렬 적용해 교차보정을
수행하면 비용 효율성과 현장 실용성을 함께 검증할 수 있다. 본 연구는 단일 센서와 제한된 반복수, 통제된 마스킹 부하, 전원 임피던스, 전극 마모
조건의 한계를 가진다. 후속 연구로 대체 센서 비교, 마스킹 부하 및 전극 상태 변화에 대한 견고성, 현장적용성과 경제성 평가가 요구된다.
Acknowledgements
본 연구는 한국산업기술기획평가원 2025년도 재난안전산업 기술사업화 지원 사업(다중채널 비전·전력감지 IoT센서 정보기반 멀티모달 AI 화재예측/감지
시스템 개발·실증, RS-20210742971)의 지원으로 수행되었습니다.
References
2025, A Statistical Analysis on the Electrical Accident, No. 34 (2024)

2022, IEC 62606:2013/A1:2017/A2:2022 — General Requirements for Arc Fault Detection
Devices

2021, UL 1699 — Arc-Fault Circuit Interrupters

2023, NFPA 70: National Electrical Code, §210.12(A)–(D)

J.-C. Kim, D. O. Neacșu, B. Lehman, R. Ball, 2019, Series AC arc fault detection using
only voltage waveforms, pp. 2385-2389

R. Chu, P. Schweitzer, R. Zhang, 2020, Series AC arc fault detection method based
on high-frequency coupling sensor and convolution neural network, Sensors, Vol. 20,
No. 17, pp. 4910

R. Jiang, Y. Wang, X. Gao, G. Bao, Q. Hong, C. D. Booth, 2023, AC series arc fault
detection based on RLC arc model and convolutional neural network, IEEE Sensors Journal,
Vol. 23, No. 13, pp. 14618-14627

E. P. A. van Lanen, M. Popov, L. van der Sluis, R. P. P. Smeets, 2005, Vacuum circuit
breaker current-zero phenomena, IEEE Trans. Plasma Sci., Vol. 33, No. 5, pp. 1589-1593

R. Landfried, M. Boukhlifa, T. Leblanc, P. Teste, J. Andrea, 2019, Stability, spatial
extension and extinction of an electric arc in aeronautical conditions of pressure
under 540 V DC, EPJ Applied Physics, Vol. 87, pp. 30901

2019, AFDD Technical Guide: Arc-fault Phenomena and Functioning of AFDDs

M. Versluis, 2013, High-speed imaging in fluids, Experiments in Fluids, Vol. 54, No.
1458, pp. 1-35

2018, SiC UV Photodiodes—Application Guide

2024, DHO800 Series User Guide

저자소개
She received his B.S. degree in Electrical Engineering from Anyang University, Anyang,
Korea, in 2023. At present, she is a student working towards her M.S. degree at Soongsil
University.
He received his B.S. degree in Material Science Engineering from Korea University,
Seoul, Korea, in 2023. At present, he is a student working towards his Ph.d degree
at Soongsil University.
He received his B.S. degree from Seongkyunkwan University, Seoul, Korea, in 2014,
Currently he is a student of Soongsil University graduate school masters course.
He received B,S degree in electrical engineering from Kyungwon University in 2000
and his M,S degree in electrical engineering from 2002. He is currently pursuing a
doctoral degree in electrical engineering at Sangmyung University, beginning in 2023.
He has been working as a research director at DN Co., Ltd. since 2021.
He received the B.S., M.S. and Ph.D. degrees in Electrical engineering from Soongsil
University, Seoul, Korea, in 1991, 1993, and 1996, respectively. Currently, he is
a chief Researcher in the Dept. of Railroad Test, Inspection & Certification Division
at Korea Railroad Research Institute.
He received the B.S., M.S, and Ph.D. degrees in electrical engineering from Soongsil
Univer- sity, Seoul, Korea, in 2009, 2011, and 2016, respectively. He worked at LG
Electronics from 2016 to 2019 in the field of Microgrid. He is currently an Associate
Professor with Soonsil University since 2019. His research interests include application
of Renewable Energy and Microgrid Technologies to Power Systems.